The violation of the Code of Conduct is referred to the dean or designee, campus security or College representative by those involved or from bystanders. All notices under the Student Code of Conduct may be provided by hand delivery, email and/or certified mail sent to the address on record. During the conduct process all parties will be treated fairly, equitably and without bias. The responding party is always considered to be not responsible until the evidence is objectively evaluated.
Filing a Conduct Complaint Regarding Student Conduct
Students, staff, faculty, or guests may initiate a complaint regarding student conduct using the online Student Problem Resolution Form. A formal complaint may also be in a written statement, a security incident report or via college personnel on behalf of the individual. Written complaints should include the time of the incident, details to the nature of the complaint, any relevant dates, and the names of any potential witnesses and submitted to the dean or designee.
A student who wishes to withdraw a complaint must do so in writing to the dean or designee. The College reserves the right to exercise professional discretion to continue processing a complaint in cases of harassment, endangerment, stalking or other behaviors that pose a threat to the safety, welfare or wellbeing of another person or the Palm Beach State College community. The College reserves the right to take interim action, to protect the peace and welfare of the college community pending completion of an investigation.
Complaint Process
This complaint process is intended to provide a fair, prompt, and objective determination about whether any College policy or the student code of conduct has been violated. The reporting party and the responding party will be treated with dignity, courtesy, sensitivity and understanding and will not be prejudged or blamed for what occurred. The College will take all reasonable steps to prevent unnecessary or unwanted contact or proximity between both parties. Reasonable attempts will be made to provide support academically and referral to support services.
Students requiring ADA accommodations need to contact the Center for Accessibility Services to coordinate support throughout the conduct process.
Any persons thought to have information relevant to the complaint shall be interviewed, and such interview shall be appropriately documented. It is expected that interviewees would cooperate in providing all requested information.
Investigations will include, but are not limited to, visual inspection, copying, photographing, or otherwise preserving text, emails, social media post, voice messages and any other type of documentation or media that support the reporting party’s complaint or are offered by the responding party or discovered in follow-up interviews.
Reports made in bad faith may be subject to equivalent student conduct action.
Temporary Suspension
A temporary suspension may be imposed when the dean or designee, in their sole discretion, determines that a student’s continued presence on the campus, at any College-related activity, or class may represent an ongoing danger, disruption or threat to persons or property or if the student is non-compliant with requests from the dean for a student conduct conference.
Prior to a temporary suspension, notice of the infractions may be given to the student verbally, in person or telephonically. A hold is placed on the student’s record until such time as the charges are resolved. Written notification, within one (1) business day, will be delivered to the student’s College email address.
In the case of a Title IX Violation, the responding party may be temporarily suspended if the Panther Care Team determines that an immediate threat to the physical health or safety of any student or other individual arising from the allegations of sexual harassment justifies removal. The Campus Dean of Student Services is notified to facilitate the temporary suspension.
The student will be notified, via email, as to the date, time, and location of the conduct review session. A video conference will be conducted if the student is unable to be present or at the discretion of the Dean of Students or their designee for campus safety concerns. During the session with the Dean, the student will be notified of the pending conduct charges and the reason for the temporary suspension; the student will also have an opportunity to discuss the information presented, ask questions, and provide information to the Dean regarding the incident.
If the student is not satisfied, they may submit an appeal via email to the Vice President for Student Services and Enrollment Management, who will respond within three (3) business days.
If the appeal is denied, or the student does not appeal the temp suspension, the Dean’s office will continue with the conduct process outlined below to resolve the matter.
If the appeal is upheld, the temporary suspension will be lifted, and the student may return to class. The Dean or designee may elect to place other restrictions on the student until the conduct process is complete.
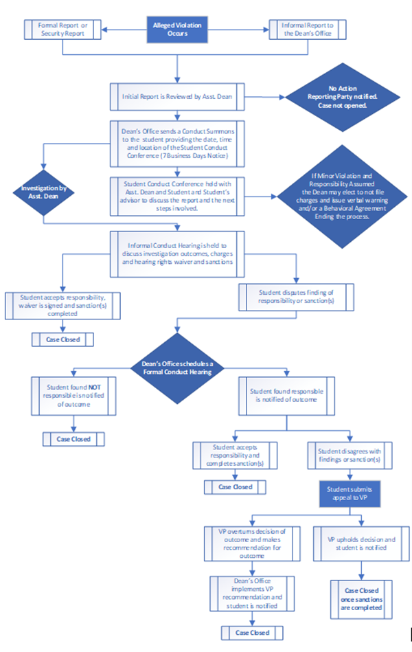
Student Conduct Process Flow Chart

Student Rights and Responsibilities Relating to Student Conduct
The right to a timely written notice that includes the allegations to be investigated, the citation to the specific provision of the code of conduct at issue, the process to be used in determining whether a violation has occurred and associated rights, and the date, time, and location of the disciplinary proceeding. The written notice will be sent to the student’s College email address seven (7) business days before the Student Conduct Conference.
The right to timely notice that includes a listing of all known witnesses that have provided, or will provide, information against the student and all known information relating to the allegation, including information that supports the allegation and evidence that supports the responding party. This information will be provided five (5) business days in advance of the Student Conduct Conference.
The right to a presumption that no violation occurred. The institution has the burden to prove, by a preponderance of the evidence, that a violation has taken place.
Both parties have the right to an impartial hearing officer.
Both parties have the right to present relevant information and question witnesses through the Student Conduct Committee Chair. It is the responding party’s responsibility to prepare their defense.
Both parties have the right to have an advisor, advocate, or legal representative, at the student's own expense, present at any proceeding, whether formal or informal. Such person may directly participate in all aspects of the proceeding, including the presentation of relevant information and questioning of witnesses. This advisor or advocate may not serve in any other role, including as an investigator, decider of fact, hearing officer, member of a Student Conduct Committee or panel convened to hear or decide the charge, or any appeal.
Both parties have the right to an accurate and complete record of every disciplinary proceeding relating to the charged violation of the code, including record of any appeal, to be made, preserved, and available for copying upon request by the charged student. The College reserves the right to make a recording and will notify all parties at the beginning of the hearing.
All hearings are only open to those involved as determined by the dean or designee and or the chairperson.
Hearings may be provided in person or via electronic means if approved by the dean or designee.
Failure to appear or refusal to testify or to answer questions in the course of the hearing shall not be regarded as admission of responsibility. Should the responding party choose to direct questions to the witnesses or otherwise pursue a defense, this will not equate to forfeiture of their right to remain silent provided that the responding party does not offer personal testimony in defense. Any personal testimony offered may be considered by the committee.
Where several persons are alleged to have been involved in an incident, the dean or designee will determine if separate hearings will be held.
Pending a conduct hearing, the responding party will be permitted to attend class and otherwise participate in college activities, except in the case of a temporary suspension.
The conduct hearing committee will determine if a violation of the student code of conduct has occurred by the preponderance of the evidence presented.
All conduct proceedings are confidential unless confidentiality is waived in writing by both parties or disclosure is required by law.
Resolution of any situation not outlined in this process will be at the discretion of the dean of student services or designee.
Students requiring ADA accommodations, for the hearing, need to contact the Center for Student Accessibility.
Definition of a student conduct proceeding
A disciplinary proceeding is defined by Palm Beach State College as any meeting or conversation following the Conduct Summons which includes the presentation or discussion of allegations and/or evidence, rights of the responding party, possible charges and sanctions related to a Code of Conduct violation with the responding party until resolution of the matter.
Student Conduct Conference
The Assistant Dean or designee will issue a Conduct Summons, which will be hand delivered, sent via email and/or sent via certified letter to the responding party’s mailing address on record. The summons will include the following:
- The date, time, and location of the Student Conduct Conference with the Assistant Dean of Students. (at least seven (7) business days from the date of the email)
- The allegations and the specific provision of the code of conduct at issue
- At least five (5) business days before the Student Conduct Conference, the following will be sent to the responding party via college email:
- A listing of all known witnesses that have provided, or will provide, information against the student.
- All known information relating to the allegation, including inculpatory (documentation that supports the complaint) and exculpatory (documentation that does not support the complaint) information.
- The link to the Student Conduct Process Video
During the Student Conduct Conference, the reported violation of the Code of Conduct, the process, and the student’s rights associated will be discussed.
The Assistant Dean or designee may elect to offer an informal resolution to the process through a verbal warning or a behavior agreement without filing formal conduct charges.
Failure to attend the Student Conduct Conference may result in disciplinary hold and/or temporary suspension. This disciplinary hold or suspension may be lifted when the student meets with the Dean or designee.
Investigation
An investigation will be conducted by the dean or designee.
- The investigation may include, but is not limited to, interviewing all parties involved including witnesses and gathering additional written documentation. The dean may also confer with appropriate College personnel. Both parties are permitted to have their advisor present at any interview.
- Either party may provide witnesses for interview or other supporting documentation that may support their perspective.
- Documentation may include, but is not limited to, text, emails, social media post, voice messages, law enforcement reports, and any other type of documentation or media related to the complaint.
- If, after investigating, the dean or designee determines that the complaint is not supported by the evidence presented, the complaint will be dismissed and both parties will be notified via college email that no charges will be filed.
NOTE: In cases involving a Title IX Sexual Harassment complaint the following applies:
- The burden of proof and the burden of gathering evidence sufficient to reach a determination regarding responsibility rests on the College and not on the parties involved.
- Prior to the completion of the investigative report, copies of any evidence obtained as part of the investigation that is directly related to the allegation raised in the formal complaint will be provided to each party and their hearing advisor for review and comment. The parties will have ten (10) business days to submit a written response. The investigator will consider any relevant comments prior to completion of the investigative report.
- The College must send an investigative report that fairly summarizes relevant evidence to each party and the party’s hearing advisor at least ten (10) business days prior to a hearing for the party’s review and written response.
- The investigator will provide written notice of any interview or meeting necessary to each party and their hearing advisor, three (3) business days in advance, to allow the parties sufficient time to prepare.
- The relevant evidence summarized in the report will include both inculpatory (documentation that may be contrary to a party’s statement) and exculpatory (documentation that supports a party’s statement) evidence.
- If the investigation shows that the evidence does not support a Title IX violation, both parties will be notified of the dismissal of the Title IX complaint and why. Also, the parties will be notified that the investigative report will be turned over to the Dean of Student Services for review regarding possible Code of Conduct Violations not related to Title IX.
The College may also dismiss a complaint when
- A written request to stop the formal grievance process is submitted by the reporting party.
- The responding party is no longer enrolled or employed at Palm Beach State College.
- Specific circumstances prevent the gathering of evidence sufficient to reach a determination.
Upon completion of the investigation a written report will be prepared and provided to both parties. The report shall include a summary of the complaint and a summary of the evidence. Parties can offer additional information or challenge the report, resulting in conversation with the investigator to determine the relevancy of any new information. A copy of this report will be provided to both parties for review and commentary before the report is sent to the Title IX coordinator and the campus dean of student services or designee. During the investigation either party may request to review documents in the investigation file.
The decision-maker(s) for the appeal will not be the same as the decision-maker(s) that reached in the initial determination regarding responsibility or dismissal which shall include the investigator, or the Title IX Coordinator.
Informal Conduct Hearing
- The charges will be read and explained to the responding party, at which time they or their advisor may ask any questions.
- The responding party has the right to admit to or deny responsibility for the charges prior to or during the conference.
- If the responding party admits responsibility, the dean will notify them of the sanctions; the student can either accept or reject the sanctions.
- If they accept the sanctions, they will sign a waiver accepting the sanctions and waiving the right to a formal hearing.
- If the responding party denies responsibility, or objects to the sanctions, a formal conduct hearing will be convened pursuant to the procedures outlined in this handbook.
NOTE: Informal Conduct Hearings are not permitted for resolution of a Title IX Sexual Harassment complaint.
Formal Conduct Hearing
The responding party will receive written notification via certified mail and college email at least five (5) business days in advance as to the time and method of delivery of the hearing, unless there is mutual agreement on an alternative time frame and/or alternate method of delivery of the hearing (virtually) as determined by the campus Dean of Student Services.
NOTE: The following are required for a Formal Conduct Hearing regarding a complaint of Sexual Harassment under Title IX.
Conduct Hearing Committee
The Student Conduct Coordinator shall initiate the formation of a Conduct Hearing Committee.
The committee shall be composed of five persons including two students and three faculty/instructor/staff. Where possible, alternates will be identified. Faculty/instructors, staff and students who are directly involved in the case or have an affiliation may not serve on the committee. The dean or designee shall select one of the committee members to serve as chairperson. All members serving on the hearing committee will be required to sign a confidentiality agreement.
The hearing packet will be made available to committee members to view at least two (2) business days in advance of the hearing and a hard copy packet with be provided the day of the hearing.
Chairperson's Duties
- Calls the hearing to order and introduce all parties present.
- Explains the manner in which the hearing will be conducted.
- Reads the charges being considered.
- Maintains proper decorum and order, dismissing any person who impedes or threatens to impede a fair and orderly hearing.
- Ensures the committee adheres to standards of confidentiality as provided for in state and federal law (i.e., Family Educational Rights and Privacy Act).
- Ensures both parties have the opportunity to testify and present evidence and witnesses on their behalf.
- Facilitates cross-examination for both parties’ hearing advisors.
- Ensures all available relevant evidence is presented and that the decision is based solely upon the evidence and any testimony given at the hearing.
- The committee chairperson is a neutral party and shall facilitate the hearing process, only voting in the case of a tie, the chairperson may call a recess at their discretion.
- The chairperson may call a recess at their discretion or at the request of either party.
Hearing Process
- Opening remarks will be given by the chairperson detailing the procedure and rules of the hearing the chairperson will also read the notice of violation.
- The dean or designee will present reports, results from investigations and witnesses regarding the alleged violations.
- The responding party will present their perspective including any witnesses, reports, or documentation.
- In the case of a Title IX Sexual Harassment hearing each party will be asked to present their perspective including any witnesses, reports, or documentation.
- Any witnesses can be recalled, if available, by either party or the committee chairperson.
- A summary statement will be given by each side.
- At the end of the fact-finding portion of the hearing, the participants will be excused, and in closed session, a decision will be rendered by a majority vote of the committee.
Committee Deliberation
The process for determining the outcome of the hearing involves a review of the documentation, consideration of testimony, and a vote. The committee will decide the matter based on the greater weight of the evidence presented to determine whether a violation of the Student Code of Conduct has occurred. The preponderance of the evidence is when it is more likely than not that the violation occurred.
- Only evidence presented at the hearing itself may be taken into account in reaching a decision.
- The committee may consider prior disciplinary actions of the responding party in determining sanctions.
- The Dean of Student Services or their designee will provide the hearing committee with any relevant information once a determination has been made.
- Findings and sanctions will be delivered by the committee chairperson to the dean or designee, who will notify the responding party via college email within two (2) business days and in writing to the address on record within five (5) business days, of the committee’s sanctions.
- The dean’s office will maintain findings, including any sanction to be imposed and supporting documentation.
- In the case of a Title IX Sexual Harassment hearing the determination will include:
- the allegations constituting sexual harassment,
- a timeline of the steps taken from receipt of the formal complaint through the determination,
- findings of fact that support the determination
- conclusions regarding the application of the College’s code of conduct to the facts
- a statement of, and rationale for, the result as to each allegation including a determination regarding responsibility, any sanctions imposed on the responding party, and whether remedies provided for the reporting party. (See list of possible sanctions in the Student Conduct section above.)
- procedures for either party on how to appeal the determination.
- No transcript notation will be made to the respondent’s transcript if responsibility is determined.
Appeal of the Outcome of a Hearing
If either party disagrees with the determination, an appeal may be made to the Vice President of Student Services and Enrollment Management or designee within ten (10) business days of receipt of the results of the hearing. Grounds for appeals are as follows:
- a procedural error occurred that significantly impacted the outcome of the hearing or sanction
- consideration of new evidence, unavailable during the original investigation that could substantially impact the sanction (a summary of this new evidence and its potential impact must be included)
- the sanction imposed is substantially disproportionate to the severity of the violation, and
- either the reporting party or the responding party believes there was an abuse of discretion, conflict of interest or bias
Once an appeal is filed the other party will be notified immediately, so that party may also supply a statement to the appellate decision maker.
The Vice President of Student Services and Enrollment Management or designee shall issue a written decision within ten (10) business days of receiving the request, which may include an affirmation of the charges or an overturning of one of more charges as well affirmation of the recommended sanctions or reduced or increased sanctions. Vice President of Student Services and Enrollment Management or designee has discretion in determining whether a sufficient reason was stated for an appeal. The decision of the Vice President of Student Services and Enrollment Management or designee is final.
Conduct Sanctions
Sanctions are disciplinary consequences imposed on students who have been found responsible for student conduct violations. The College hopes that all students sanctioned will learn from their experience and become better community members because of it. Sanctions could vary based on prior misconduct/behavior, mitigating and aggravating factors and whether the student is currently on probation.
Sanctions are categorized into three levels – Level I, Level II, and Level III. This section provides an overview of possible sanctions and their descriptions.
Sanctions that may be imposed by the College include, but are not limited to:
Level I Sanctions
Written Warning – written notice that the student’s behavior is inappropriate, and further problems will result in more permanent and formal sanctions.
Behavioral Contract – a written and signed agreement between the student and the College related to student’s behavioral expectation.
College/Community Service – required completion of a specified number of hours of service to the campus or general community.
Reflection Essay – required 250-word essay acknowledging responsibility for the violation, an understanding of the harm caused and what you intend to differently in the future.
Letter of Apology – written by the responding party addressing the harm caused to the reporting party, what has been learned by the responding party and what they will do differently in the future.
Academic or Personal Development Training – required attendance at educational programs, meeting with appropriate officials, written research assignments, planning, and implementing educational programs, or other educational activities at the student’s own expense.
Counseling Assessment – written notification requires assessment by the College Counseling Center.
Restitution – compensation for code of conduct violations involving damage to, destruction of, theft, or misappropriation of property.
Level II Sanctions may also include Level I
Disciplinary Probation – notice that the student’s behavior is in violation of this Code. Further conduct violation(s) may result in suspension or dismissal.
Course Reassignment/Removal – formal enrollment action in response to behavioral, safety, or security concerns.
Grade Change – a grade of “F” may be assigned in the case of academic integrity/dishonesty violation. Students may not withdraw from a class to avoid a failing grade as a result of such a violation.
Parental/Guardian Notification – verbal notification for drug or alcohol use or violations involving weapons, where appropriate and for students under 21.
Random Drug Testing – based on program of study and/or repeated violation at the student’s expense.
Restriction/Loss of Privileges – temporary or permanent loss of privileges, including, but not limited to the use of a particular College facility, parking, resources, or equipment.
Level III Sanctions may also include Level I and II
Suspension – leave of absence from the College for a period of time as specified in the sanctions, which will include any conditions which must be met before re-enrollment. Includes student organization suspension.
Revocation of Admission – admission to PBSC may be revoked for fraud, misrepresentation, or other violation of PBSC standards in obtaining the degree or for other serious violations committed by a student prior to graduation.
Dismissal – permanent separation from the College and any College program. A student who has been dismissed is barred from enrolling at, or visiting, any of the campuses of Palm Beach State College or participating in any College activity.
Academic Record Penalty – (related to Academic Dishonesty only) denial of academic credit as a result of suspension or dismissal. Invalidation of a degree based upon denial of credit. Withholding of the official transcript.
NOTE: Any student who is the subject of a Florida Atlantic University trespass order may also be trespassed from the Palm Beach State College Boca Raton campus.
Sanction Guidelines
Table of Recommended Sanctions
1a.-1d. Academic Dishonesty
|
FACTORS TO CONSIDER
- Level of knowledge and the intent of the student
- How the violation was committed
- Involvement of other students |
RECOMMENDED SANCTIONS
First Violation as determined by the faculty member based on their syllabus:
- Educational & Restorative Sanction(s)
- Grade Change
Second Minor Violation determined by the Dean of Students:
- Any applicable Level I sanction
Third or Major Violation determined by the Dean of Students:
- Any applicable Level II or III sanctions |
2. Alcohol Misuse
|
FACTORS TO CONSIDER
- Age of the student(s) involved
- Volume of alcohol consumed
- How the alcohol was obtained
- Driving under the influence
- Perceived or disclosed mental health issues |
RECOMMENDED SANCTIONS
First/Minor Violation:
- Any applicable Level I sanction
Second/Serious Violation:
- Any applicable Level II sanctions
Third/Major Violation:
- Any applicable Level II or III sanctions |
3. Arson
|
FACTORS TO CONSIDER
- Level of damage
- Potential or actual harm to health and safety of community
- Level of knowledge and intent of the student
- Level of disruption to the campus and emergency response personnel |
RECOMMENDED SANCTIONS
Applicable Level II or III sanctions depending on the severity of the violation
- Range:
- Minimum: Disciplinary Probation
- Maximum: Dismissal |
4. Assault
|
FACTORS TO CONSIDER
- How the violation was committed
- Level of disruption to individual or community
- Location of where the violation took place
- Type/severity of injury
- Intentional vs. accidental
- Was a weapon utilized |
RECOMMENDED SANCTIONS
Applicable Level II or III sanctions depending on the severity of the violation
- Range:
- Minimum: Disciplinary Probation
- Maximum: Dismissal |
5. Battery
|
FACTORS TO CONSIDER
- How the violation was committed
- Level of disruption to individual or community
- Location of where the violation took place
- Type/severity of injury
- Intentional vs. accidental |
RECOMMENDED SANCTIONS
Applicable Level II or III sanctions depending on the severity of the violation
- Range:
- Minimum: Disciplinary Probation
- Maximum: Dismissal |
6. Bribery
|
FACTORS TO CONSIDER
- Level of knowledge and the intent of the student
- How the violation was committed |
RECOMMENDED SANCTIONS
First/Minor Violation:
- Any applicable Level I sanction
Second/Serious Violation:
- Any applicable Level II sanctions
Third/Major Violation:
- Any applicable Level II or III sanctions |
7. Complicity
|
FACTORS TO CONSIDER
- Level of assistance provided
- Level of knowledge and the intent of the student |
RECOMMENDED SANCTIONS
Sanctions should be similar to the sanctions for the violation that the other person committed. |
8a.-8g. Computer Resources
|
FACTORS TO CONSIDER
- Level of knowledge and the intent of the student
- How the violation was committed
- Impact on the individual/community |
RECOMMENDED SANCTIONS
First/Minor Violation:
- Any applicable Level I sanction
Second/Serious Violation:
- Any applicable Level II sanctions
Third/Major Violation:
- Any applicable Level II or III sanctions |
9. Conspiracy
|
FACTORS TO CONSIDER
- Level of assistance provided
- Level of knowledge and the intent of the student
- How the violation was committed |
RECOMMENDED SANCTIONS
First/Minor Violation:
- Any applicable Level I sanction
Second/Serious Violation:
- Any applicable Level II sanctions
Third/Major Violation:
- Any applicable Level II or III sanctions |
10. COVID-19 Protocol
|
FACTORS TO CONSIDER
- Level of knowledge and the intent of the student
- How the violation was committed |
RECOMMENDED SANCTIONS
First/Minor Violation:
- Any applicable Level I sanction
Second/Serious Violation:
- Any applicable Level II sanctions
Third/Major Violation:
- Any applicable Level II or III sanctions |
11. Damage to Property
|
FACTORS TO CONSIDER
- Impact on the individual/community
- Monetary value(s) of the item(s)
- Personal/sentimental value of the item(s)
- Potential of harm to health and safety of community
- Damage that jeopardizes safety and/or security, including but not limited to doors, windows, and security devices
- Clean up or repair estimated value |
RECOMMENDED SANCTIONS
First/Minor Violation:
- Any applicable Level I sanction
Second/Serious Violation:
- Any applicable Level II sanctions
Third/Major Violation:
- Any applicable Level II or III sanctions
*Any level of violation must include restitution as a sanction. |
12. Defamation
|
FACTORS TO CONSIDER
- Level of knowledge and the intent of the student
- How the violation was committed
- Impact on the individual/community |
RECOMMENDED SANCTIONS
First/Minor Violation:
- Any applicable Level I sanction
Second/Serious Violation:
- Any applicable Level II sanctions
Third/Major Violation:
- Any applicable Level II or III sanctions |
13a. - 13j. Disruption
|
FACTORS TO CONSIDER
- Nature of incident
- Level of disruption to individual or the community
- Level of intent |
RECOMMENDED SANCTIONS
First/Minor Violation:
- Any applicable Level I sanction
Second/Serious Violation:
- Any applicable Level II sanctions
Third/Major Violation:
- Any applicable Level II or III sanctions |
14. Dress Standard Violation
|
FACTORS TO CONSIDER
- Level of noncompliance |
RECOMMENDED SANCTIONS
First/Minor Violation:
- Any applicable Level I sanction
Second/Serious Violation:
- Any applicable Level II sanctions
Third/Major Violation:
- Any applicable Level II or III sanctions |
15. Extortion
|
FACTORS TO CONSIDER
- Level of knowledge and the intent of the student
- How the violation was committed
- Impact on the individual/community
- If the behavior resulted in injuries and to what extent
- Level of potential harm if it had caused injury |
RECOMMENDED SANCTIONS
First/Minor Violation:
- Any applicable Level I sanction
Second/Serious Violation:
- Any applicable Level II sanctions
Third/Major Violation:
- Any applicable Level II or III sanctions |
16. Failure to Obey Reasonable Order of College Official(s)
|
FACTORS TO CONSIDER
- Level of knowledge and the intent of the student
- How the violation was committed
- Impact on the individual/community
- If the behavior resulted in injuries and to what extent
- Level of potential harm if it had caused injury |
RECOMMENDED SANCTIONS
First/Minor Violation:
- Any applicable Level I sanction
Second/Serious Violation:
- Any applicable Level II sanctions
Third/Major Violation:
- Any applicable Level II or III sanctions |
17a. - 17f. Falsification of Records
|
FACTORS TO CONSIDER
- Level of knowledge and the intent of the student
- How the violation was committed
- Significance of gain sought |
RECOMMENDED SANCTIONS
First/Minor Violation:
- Any applicable Level I sanction
Second/Serious Violation:
- Any applicable Level II sanctions
Third/Major Violation:
- Any applicable Level II or III sanctions |
18. Fraud
|
FACTORS TO CONSIDER
- Level of knowledge and the intent of the student
- How the violation was committed
- Significance of gain sought |
RECOMMENDED SANCTIONS
First/Minor Violation:
- Any applicable Level I sanction
Second/Serious Violation:
- Any applicable Level II sanctions
Third/Major Violation:
- Any applicable Level II or III sanctions |
19. Gambling
|
FACTORS TO CONSIDER
- Level of knowledge and the intent of the student
- How and where the violation was committed
- Type of gambling committed |
RECOMMENDED SANCTIONS
First/Minor Violation:
- Any applicable Level I sanction
Second/Serious Violation:
- Any applicable Level II sanctions
Third/Major Violation:
- Any applicable Level II or III sanctions |
20a. - 20e. Harassment and Discrimination
|
FACTORS TO CONSIDER
- Level of knowledge and the intent of the student
- How the violation was committed
- Impact on the individual/community |
RECOMMENDED SANCTIONS
First/Minor Violation:
- Any applicable Level I sanction
Second/Serious Violation:
- Any applicable Level II sanctions
Third/Major Violation:
- Any applicable Level II or III sanctions |
21. Hazardous, Biological or Other Substances
|
FACTORS TO CONSIDER
- Impact on the individual/community
- Monetary value(s) of the item(s)
- Potential of harm to health and safety of community |
RECOMMENDED SANCTIONS
First/Minor Violation:
- Any applicable Level I sanction
Second/Serious Violation:
- Any applicable Level II sanctions
Third/Major Violation:
- Any applicable Level II or III sanctions |
22. Hazing
|
FACTORS TO CONSIDER
- Impact on the individual/community
- Potential of harm to health and safety of community
- Level of knowledge and the intent of the student |
RECOMMENDED SANCTIONS
First/Minor Violation:
- Any applicable Level I sanction
Second/Serious Violation:
- Any applicable Level II sanctions
Third/Major Violation:
- Any applicable Level II or III sanctions |
23. Illegal Drugs and Narcotics
|
FACTORS TO CONSIDER
- Impact on the individual/community
- Potential of harm to health and safety of community
- Level of knowledge and the intent of the student
- Possession vs. selling or distributing
- Drug classification |
RECOMMENDED SANCTIONS
First/Minor Violation:
- Any applicable Level I sanction
Second/Serious Violation:
- Any applicable Level II sanctions
Third/Major Violation:
- Any applicable Level II or III sanctions
|
24a. – 24h. Interference with Conduct Proceedings
|
FACTORS TO CONSIDER
- Level of disruption to individual or community
- Level of knowledge and the intent of the student
- How the violation was committed
- Impact on the individual/community |
RECOMMENDED SANCTIONS
First/Minor Violation:
- Any applicable Level I sanction
Second/Serious Violation:
- Any applicable Level II sanctions
Third/Major Violation:
- Any applicable Level II or III sanctions |
25. Misuse of Mail Services
|
FACTORS TO CONSIDER
- Level of knowledge and the intent of the student
- How the violation was committed
- Impact on the individual/community |
RECOMMENDED SANCTIONS
First/Minor Violation:
- Any applicable Level I sanction
Second/Serious Violation:
- Any applicable Level II sanctions
Third/Major Violation:
- Any applicable Level II or III sanctions |
26. Parking and Traffic Violation
|
FACTORS TO CONSIDER
- Level of knowledge and the intent of the student
- How the violation was committed
- Impact on the individual/community
- History of offenses |
RECOMMENDED SANCTIONS
First/Minor Violation:
- Any applicable Level I sanction
Second/Serious Violation:
- Any applicable Level II sanctions
Third/Major Violation:
- Any applicable Level II or III sanctions |
27. Prior Disciplinary Sanctions or Warnings
|
FACTORS TO CONSIDER
- Level of knowledge and the intent of the student
- How the violation was committed
- History of sanctions and warnings
- Evidence of prior compliance |
RECOMMENDED SANCTIONS
Applicable Level II or III sanctions depending on the severity of the violation
- Range:
- Minimum: Disciplinary Probation
- Maximum: Dismissal |
28. Public Endangerment
|
FACTORS TO CONSIDER
- Level of knowledge and the intent of the student
- How the violation was committed
- Impact on the individual/community
- If the behavior resulted in injuries and to what extent
- Level of potential harm if it had caused injury |
RECOMMENDED SANCTIONS
First/Minor Violation:
- Any applicable Level I sanction
Second/Serious Violation:
- Any applicable Level II sanctions
Third/Major Violation:
- Any applicable Level II or III sanctions |
29. Retaliation
|
FACTORS TO CONSIDER
- Level of knowledge and the intent of the student
- How the violation was committed
- Impact on the individual/community |
RECOMMENDED SANCTIONS
First/Minor Violation:
- Any applicable Level I sanction
Second/Serious Violation:
- Any applicable Level II sanctions
Third/Major Violation:
- Any applicable Level II or III sanctions |
30a. - 30f. Sexual Misconduct (Non-Title IX Violations)
|
FACTORS TO CONSIDER
- Level of knowledge and the intent of the student
- How the violation was committed
- Impact on the individual/community |
RECOMMENDED SANCTIONS
Applicable Level II or III sanctions depending on the severity of the violation
- Range:
- Minimum: Disciplinary Probation
- Maximum: Dismissal |
31. Smoking and Tobacco Use (includes e-cigarettes, vaping and hookah).
|
FACTORS TO CONSIDER
- Level of disruption to the community |
RECOMMENDED SANCTIONS
First/Minor Violation:
- Any applicable Level I sanction
Second/Serious Violation:
- Any applicable Level II sanctions
Third/Major Violation:
- Any applicable Level II or III sanctions |
32. Theft
|
FACTORS TO CONSIDER
- Impact on the individual/community
- Mechanism of the theft/attempted theft
- Monetary value(s) of the item(s)
- Personal/sentimental value of the item(s) |
RECOMMENDED SANCTIONS
First/Minor Violation:
- Any applicable Level I sanction
Second/Serious Violation:
- Any applicable Level II sanctions
Third/Major Violation:
- Any applicable Level II or III sanctions |
33. Threats
|
FACTORS TO CONSIDER
- Level of knowledge and the intent of the student
- How the violation was committed
- Impact on the individual/community |
RECOMMENDED SANCTIONS
First/Minor Violation:
- Any applicable Level I sanction
Second/Serious Violation:
- Any applicable Level II sanctions
Third/Major Violation:
- Any applicable Level II or III sanctions |
34a. - 34e. Title IX Violations
|
FACTORS TO CONSIDER
- Level of knowledge and the intent of the student
- How the violation was committed
- Impact on the individual/community
- Involvement of alcohol and other drugs
- Severity of misconduct |
RECOMMENDED SANCTIONS
Applicable Level II or III sanctions depending on the severity of the violation
- Range:
- Minimum: Disciplinary Probation
- Maximum: Dismissal |
35a. - 35h. Unauthorized use of College Property or Unauthorized Presence
|
FACTORS TO CONSIDER
- Impact on the individual/community
- Potential of harm to health and safety of community
- Level of knowledge and the intent of the student |
RECOMMENDED SANCTIONS
First/Minor Violation:
- Any applicable Level I sanction
Second/Serious Violation:
- Any applicable Level II sanctions
Third/Major Violation:
- Any applicable Level II or III sanctions |
36. Unauthorized Use of Voice and Video Recording
|
FACTORS TO CONSIDER
- Impact on the individual/community
- Level of knowledge and the intent of the student |
RECOMMENDED SANCTIONS
First/Minor Violation:
- Any applicable Level I sanction
Second/Serious Violation:
- Any applicable Level II sanctions
Third/Major Violation:
- Any applicable Level II or III sanctions |
37. Violation of Law, Rule or Mandate
|
FACTORS TO CONSIDER
- Impact on the individual/community
- Level of knowledge and the intent of the student
- Severity of violation
- Resolution of the civil/criminal violation |
RECOMMENDED SANCTIONS
First/Minor Violation:
- Any applicable Level I sanction
Second/Serious Violation:
- Any applicable Level II sanctions
Third/Major Violation:
- Any applicable Level II or III sanctions |
38. Weapons
|
FACTORS TO CONSIDER
- Impact on the individual/community
- Level of knowledge and the intent of the student
- Severity of violation
- Type of weapon |
RECOMMENDED SANCTIONS
First/Minor Violation:
- Any applicable Level I sanction
Second/Serious Violation:
- Any applicable Level II sanctions
Third/Major Violation:
- Any applicable Level II or III sanctions |
Sexual Harassment Under Title IX
Sexual harassment and discrimination based on sex are expressly prohibited at Palm Beach State College.
Definition
Sexual Harassment under Title IX is defined as:
- An employee of the College conditioning the provision of an aid, benefit, or service of the College on an individual’s participation in unwelcome sexual conduct;
- Unwelcome conduct determined by a reasonable person to be so severe, pervasive, and objectively offensive that it effectively denies a person equal access to the College’s education program or activity; or
- ‘‘Sexual assault’’ as defined in 20 U.S.C. 1092(f)(6)(A)(v), ‘‘dating violence’’ as defined in 34 U.S.C.12291(a)(10), ‘‘domestic violence’’ as defined in 34 U.S.C. 12291(a)(8), or ‘‘stalking’’ as defined in 34 U.S.C. 12291(a)(30).
Discrimination based on sex is defined as denial of access or participation in, denial of the benefits of, or be subjected to discrimination under any education program or activity of Palm Beach State College, based on sex, gender or gender identity, pregnancy and/or parenting.
Pregnant and parenting students have rights under Title IX as well. If pregnancy and/or childbirth are impacting a student’s ability to be successful in class(es), the college will provide assistance. This support could include but is not limited to providing excused absences, making up work, working from home, or providing a different desk. Please contact the Title IX Coordinator for assistance at 561-868-3277, via skype at 561-421-2251, or via email at SpeakUp@palmbeachstate.edu.
Sexual harassment complaints, as defined above, can be submitted in any format convenient for the reporting party. Formal complaints involving an employee as the respondent are governed by the Discrimination and Harassment Grievance Process, College Policy 6Hx–18–5.86. If the complaint involves a student as the respondent, the complaint is governed by the procedure outlined below.
How to File a Report
Students that experience sexual harassment may contact any of the following departments to file a report.
- Title IX Office:
Email: SpeakUp@palmbeachstate.edu
Phone:(561) 868-3277
- Any Campus Security Office (561) 868-3600
- Any Campus Dean of Student Services:
Belle Glade – 561-993-1128
Boca Raton – 561-862-4311
Lake Worth – 561-868-3055
Loxahatchee Groves – 561-790-9025
Palm Beach Gardens – 561-207-5326
- Students may also file a report using our online Title IX Complaint Form.
Response to an initial report will include documenting the concern, providing access to college and community resources, and other supportive measures as appropriate.
Supportive measures may include an on-campus security escort, mutual no contact order, class relocation or time change, extended deadlines for course work, counseling services, access to community agencies for off campus service. This list is not exhaustive as each situation may require a unique accommodation.
A Student may escalate their informal report to a formal complaint at any time.
Amnesty for Alcohol and/or Drug Use: While the use of drugs or alcohol may violate the College’s Code of Conduct policy, this conduct charge will not be considered when investigating a Title IX complaint.
Once a formal complaint requesting a formal resolution is filed with or signed by the Title IX Coordinator an investigation will be conducted per the following formal complaint procedure.
Formal Complaint Procedure
This complaint process is intended to provide a fair, prompt, and objective determination about whether a Title IX violation has occurred. The reporting party and the responding party will be equitably treated with dignity, courtesy, sensitivity and understanding and will not be prejudged or blamed for what occurred. The College will take all reasonable steps to prevent unnecessary or unwanted contact or proximity between both parties. Supportive measures will be made available as appropriate to both parties.
Formal Title IX Hearing
Parties will be notified; via email, ten (10) business days prior; of the date, time, and location of the hearing. This notification will include the final investigative report and supporting documentation. Certified mail will also be sent to both parties. Redactions may be included as necessitated by FERPA.