Creating Workflows for Curriculum & Syllabus
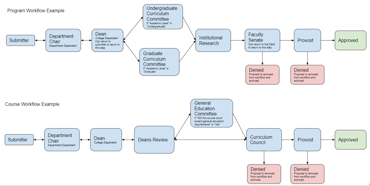
The workflow for curriculum will define which individuals the proposals should be sent to for approval, and the order of those approvals.
Workflows can be completely linear, or they can branch at different points to send to different user roles depending on how a certain field is answered in the proposal.
Branches can be based on:
Committees/Departments/Areas of study:

OR
Answers to other questions on the proposal form:

A separate workflow will have to be designated individually for each form you create, even if multiple forms use the exact same workflow steps.
After determining your workflow, a spreadsheet will be generated by us for you to fill out, designating which users should be assigned to which workflow steps to act as the approver for that step.